応急修理制度申請延長津幡町金沢市かほく市内灘町
【令和6年能登半島地震】住宅の応急修理 申請延長のお知らせ
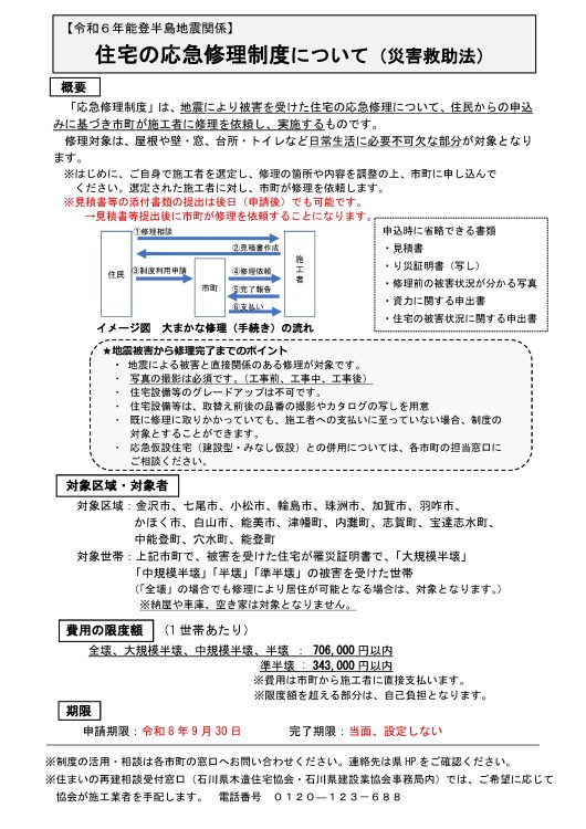
被災した自宅の屋根やトイレなどの修理費用を公費で負担する「住宅の応急修理制度」の期限が大幅に延長されました。
📅 新しい期限
-
申請期限:令和8年(2026年)9月30日まで
-
完了期限:当面の間、設定なし
💰 費用の限度額(1世帯あたり)
-
中規模半壊・半壊など: 706,000円以内
-
準半壊: 343,000円以内 ※費用は市町から施工業者へ直接支払われます。
⚠️ 申請のポイント
-
「準半壊」以上の罹災証明を受けた世帯が対象です。
-
写真が必須: 工事前・中・後の写真を必ず撮影してください。
-
後出しOK: 見積書やり災証明書は、申請後の提出も可能です。
-
支払い前なら対象: すでに着工していても、業者への支払い前なら制度を使える場合があります。
【対象区域】 金沢市、七尾市、小松市、輪島市、珠洲市、加賀市、羽咋市、かほく市、白山市、能美市、津幡町、内灘町、志賀町、宝達志水町、中能登町、穴水町、能登町詳細は各市町の窓口、または県HPをご確認ください。

【対象区域】 金沢市、七尾市、小松市、輪島市、珠洲市、加賀市、羽咋市、かほく市、白山市、能美市、津幡町、内灘町、志賀町、宝達志水町、中能登町、穴水町、能登町
